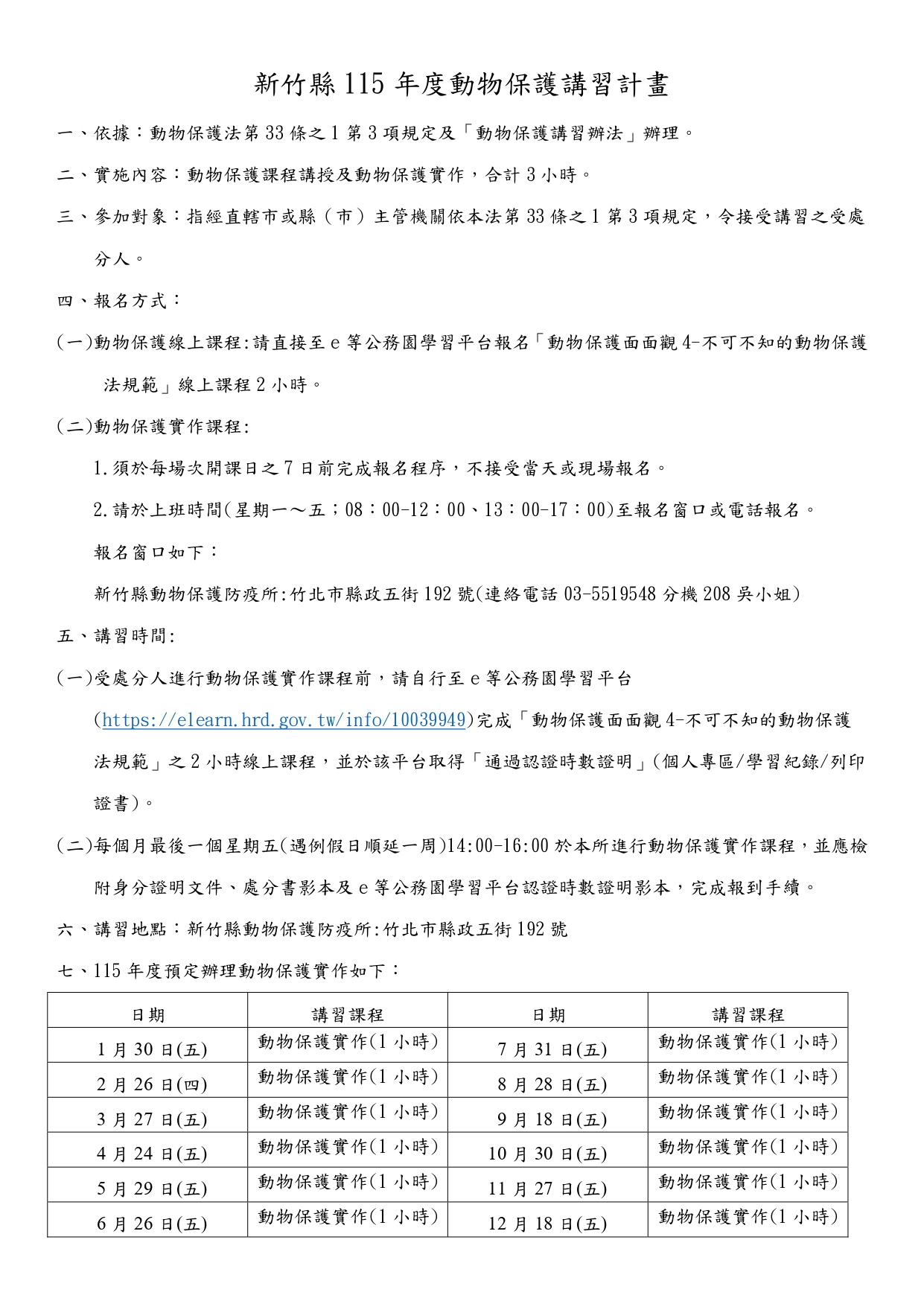
新竹縣115年度動物保護講習計畫2025年12月23日/在: 公佈欄, 動物保護專區, 動物保護課程, 公務公告參加對象為指經直轄市或縣(市)主管機關依本法第33 條之1 第3項規定,令接受講習之受處分人。 https://apc.hsinchu.gov.tw/wp-content/uploads/2025/07/10.jpg 1431 1329 adjecttt /wp-content/uploads/2025/04/logo22.png adjecttt2025-12-23 10:46:172025-12-23 10:46:17新竹縣115年度動物保護講習計畫